中国·太阳成-www.tyc33455cc|集团官网
经理信箱
English
首页
关于我们
太阳成集团tyc33455cc介绍
历史沿革
组织机构
现任领导
联系电话
杰出员工
团队队伍
院士
专任教师
教师按职称
教师按单位
研究生导师
专家与人才工程入选者
客座教授
教师风采
退休教职工
科学研究
数学团队
统计团队
科研项目
成果奖励
学术论著
系统科学团队
本科生
本科生培养
理科试验班
数学与应用数学专业
信息与计算科学专业
统计学专业
国家强基计划
江苏省拔尖计划
本科生招生
公共基础课教学
教学改革与研究
实验教学中心
研究生
公司产品
数学方向
统计学方向
博士后
国际交流
数学与统计招生
系统科学招生
员工工作
组织机构
党团工作
就业信息
资料下载
党群工作
组织机构
党员活动
工会工作
学习资料
习近平总书记系列重要...
关工委工作
合作交流
国际交流
主办会议
合作项目
员工专栏
太阳成集团tyc33455cc员工会
杰出员工
员工信息
员工留影
员工捐赠
员工风采
员工活动
联系我们
诚聘英才
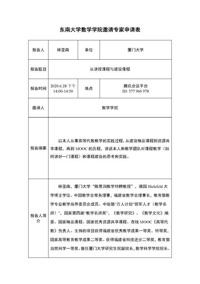
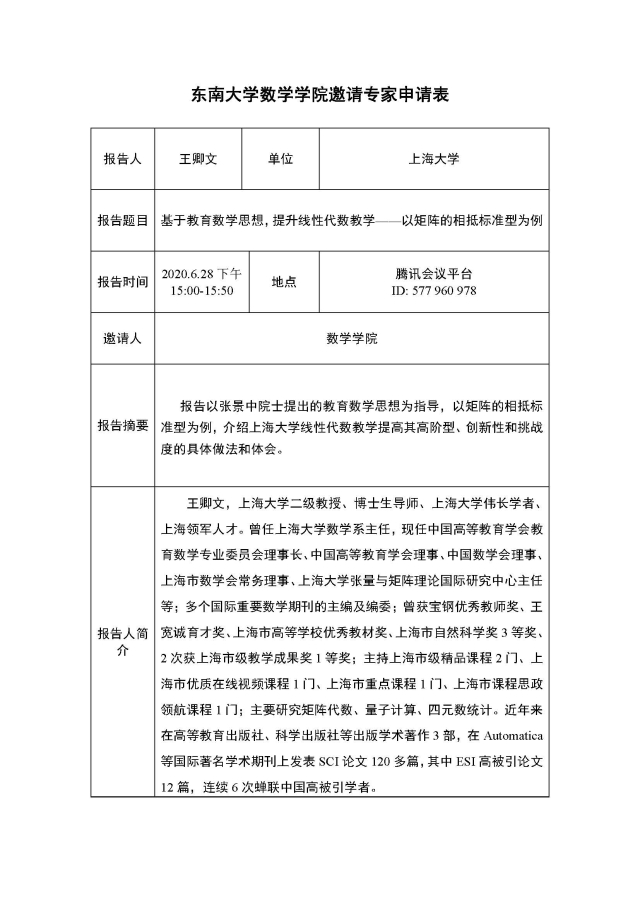
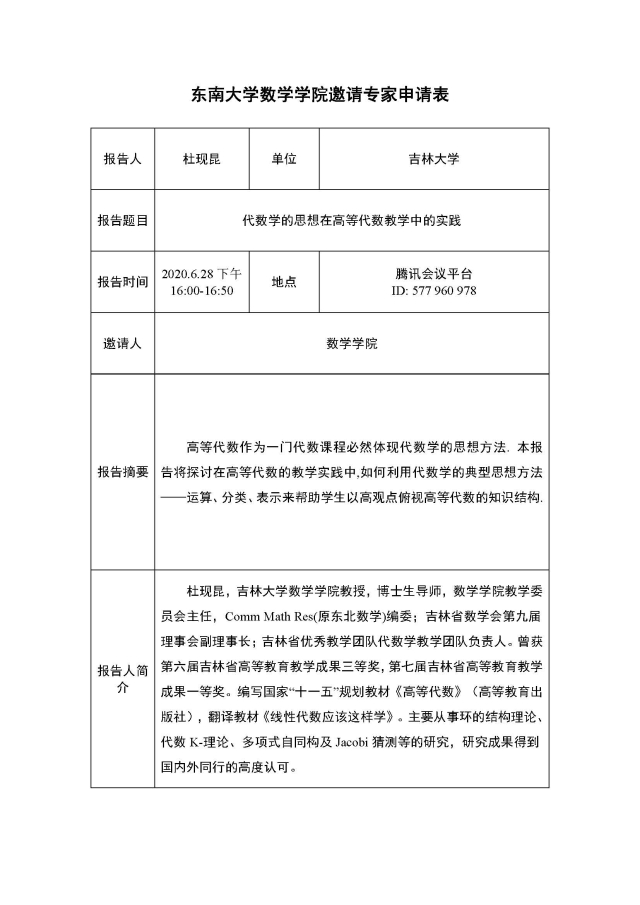
学术报告:2020年6月28日14:00-16:50,高等代数论坛
发布者:吕小俊
发布时间:2020-06-22
浏览次数:
421